TS Digital Insights
Processo
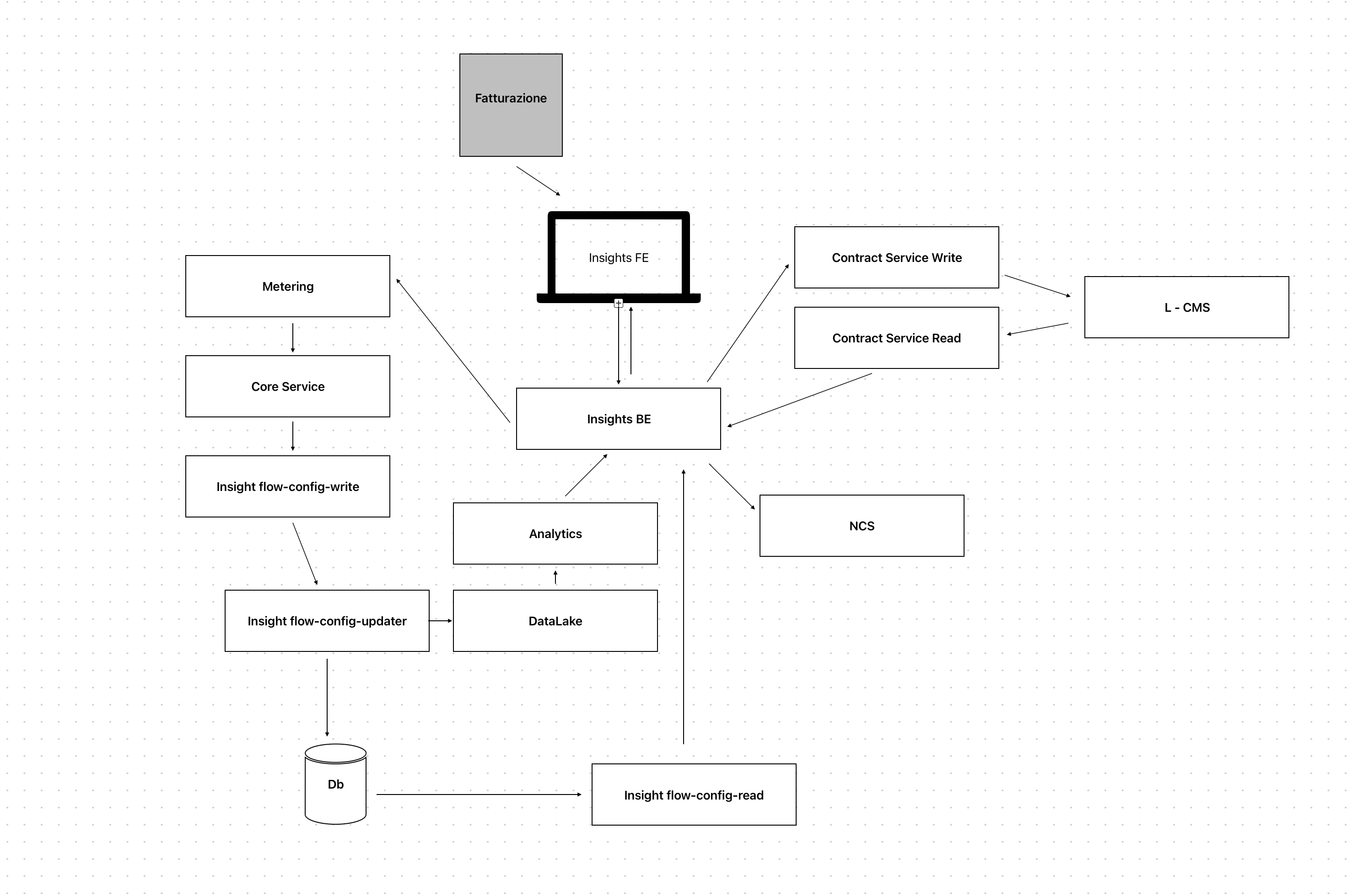
Il flusso per utilizzare il servizio di INSIGHTS parte dalla firma del contratto, per far ciò dal FE viene chiamato il servizio Insights-api e tramite la chiamata signContratct viene recuperato il template(ONE_PLATFORM_INSIGHT) del contratto per dare i consensi, vengono aggiunti i check sulle clausole e il tutto poi viene inviato ad L-CMS che si occupa di tenere una copia del contratto firmato e viene inviata una mail all'utente che riepiloga il contratto firmato. Una volta firmato il contratto viene chiamata l'api di attivazione del servizio activeService che scatena tutta la serie di eventi per far si che il servizio sia correttamente attivo e venga notificato il datalake di questa attivazione per iniziare a processare i dati dell'azienda così da poter calcolare gli insights.
Endpoint
DEV
https://insights-api-dev.agyo.io/swagger
https://ts-digital-insights-config-write-dev.agyo.io/swagger-ui/index.html
https://ts-digital-insights-config-read-dev.agyo.io/swagger-ui/index.html
TEST
https://insights-api-test.agyo.io/swagger
https://ts-digital-insights-config-write-test.agyo.io/swagger-ui/index.html
https://ts-digital-insights-config-read-test.agyo.io/swagger-ui/index.html
PROD
Api
Insights-api
*opzionale
[GET] /getCardList/{itemId}
Permette di recuperare la lista delle card di insights.
itemIdidentificativo uuid dell'azienda.
[GET] /getKpiData/{kpiName}/{itemId}
Permette di recuperare i dati specifici per il singolo kpi.
kpiNamenome del kpi per cui si vuole recuperare i dati.itemIdidentificativo uuid dell'azienda.
[POST] /signContract
Permette di firmare il contratto per dare il consenso di trattare i dati di un azienda ai fine di poterli usare per analytics.
itemIdidentificativo uuid dell'azienda.userIdidentificativo uuid dell'utente che sta firmando il contratto per conto dell'azienda.
[POST] /activeService
Permette di attivare il servizio di insights.
ownerIdidentificativo uuid dell'azienda owner del pacchetto.itemIdidentificativo uuid dell'azienda.
[POST] /disableService
Permette di disattivare il servizio di insights.
ownerId* identificativo uuid dell'azienda owner del pacchetto.itemIdidentificativo uuid dell'azienda.
[GET] /getStatus/{itemId}/{ownerId}
Permette di recuperare le informazioni sul pacchetto di insights per una singola azienda. Con il parametro infoServiceName si possono recuperare dei conteggi aggiuntivi sul pacchetto.
ownerIdidentificativo uuid dell'azienda owner del pacchetto.itemIdidentificativo uuid dell'azienda.infoServiceName* valori possibili:- CARD_NUMBER permette di recuperare il numero di insights disponibili.
- SALES_INFO permette di recuperare l'incremento % di fatture ricevute e inviate rispetto l'anno precedente.
{
"configInfo": {
"id": 4,
"itemId": "e6e530cc-8f98-4fc1-9017-cda412b51497",
"ownerId": "e6e530cc-8f98-4fc1-9017-cda412b51497",
"createdAt": "2023-04-20T13:22:18.947+00:00",
"createdBy": "c34b9996-fb3f-4378-a9e5-fb180d8a5db9-WEBHOOK-INVOKER-INSIGHTS",
"updatedAt": "2023-04-20T13:22:18.947+00:00",
"updatedBy": "c34b9996-fb3f-4378-a9e5-fb180d8a5db9-WEBHOOK-INVOKER-INSIGHTS",
"active": true,
"readonly": false,
"flows": [
{
"id": 4,
"configId": 4,
"flowId": "EIP",
"createdAt": "2023-04-20T13:22:18.959+00:00",
"createdBy": "c34b9996-fb3f-4378-a9e5-fb180d8a5db9-WEBHOOK-INVOKER-INSIGHTS",
"updatedAt": "2023-04-20T13:22:18.959+00:00",
"updatedBy": "c34b9996-fb3f-4378-a9e5-fb180d8a5db9-WEBHOOK-INVOKER-INSIGHTS",
"active": true
}
]
},
"status": "ACTIVE",
"infoService": [
{
"name": "cardNumber",
"value": 7,
"type": "number"
}
]
}
Ts-digital-insights-config-read
[GET] /api/v1/flows
Permette di recuperare la lista dei flussi disponibili.
[GET] /api/v1/flows/{flowId}
Permette di recuperare le informazioni di un singolo flusso.
flowIdidentificativo uuid dell'azienda.
[GET] /api/v1/config/{itemId}/{ownerId}
Permette di recuperare le info del config.
ownerIdidentificativo uuid dell'azienda owner del pacchetto.itemIdidentificativo uuid dell'azienda.
Ts-digital-insights-config-write
Flussi
Il servizio digital Insights una volta attivo permette di configurare differenti flussi su cui è configurato il servizio come ad esempio:
| flow_id (identificativo del flusso) | flow description |
| EIP | Digital Invoice |
| FLOW_2 | |
| FLOW_3 |
Esistono dei flussi che vengono attivati automaticamente all'attivazione del servizio.
Flussi di Notifica
Tramite il config è possibile configurare per ogni flusso una lista di endpoint a cui notificare l'attivazione del flusso di digital Insights.
L'endpoint del servizio a cui il config dovrà inviare la notifica deve essere sviluppato nel seguente modo:
| Protocollo | REST |
| Metodo | POST |
| Autenticazione | Bearer JWT |
| Body della richiesta per notifiche sui flussi |
{ "flowId": "String", "itemId": "String", "ownerId": "String", "action": "ENABLE_FLOW/DISABLE_FLOW", } |
Di seguito è presente una descrizione dei parametri passati nel body:
- flowId: identificativo del flusso (es EIP per fatturazione)
- itemId: azienda su cui è stato attivato il flusso
- ownerId: azienda che paga il servizio Digital Insights
Gli endpoint messi a disposizione dovranno essere idempotenti, quindi dovranno gestire potenziali chiamate doppie (in caso di eventuali errori del sistema) .
Gli endpoint dovranno restituire le seguenti risposte
| Status Code | Body |
| 200/202 |
{ "message":"" } |
| 400/401/404/406/412/500/502 |
{ "code": "string", "timeStamp": "2021-07-08T13:13:12.223Z", "message": "string" } |
[documentazione parziale, ancora in fase di sviluppo]
No comments to display
No comments to display